Why Shouldn't You Connect The Negative Terminal. Secondly, you do not hook a battery charger up to charge a battery by applying an alternate ground source, i.e. This is why connecting the negative terminal last, and to somewhere away from the explosive gas producing battery is far safer and recommended.
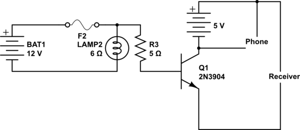
transistors Is this circuit wired in parallel? Electrical from electronics.stackexchange.com
What happens if you connect the negative terminal first? Hope you all are clear about what happens. The negative battery terminal is what holds the charge in the battery and can cause problems if not connected correctly.
Hence Why, You Remove The Battery From The Vehicle.
This is why the term dead battery is used. A key opens the circuit and stops the current flow so it doesnt matter wherever it is ,it performs the same job, once the circuit is open the electrons will not flow throughthe circuit When all four battery clamps are connected, there will be a complete circuit between the dead battery and the live battery.
The Negative Battery Terminal Is What Holds The Charge In The Battery And Can Cause Problems If Not Connected Correctly.
When jumping a car, if you connect the negative clamp of your jump cable directly to the negative terminals of the flat battery, you may cause a battery explosion. The negative pole is the first to be connected. On whether you hook the negative jumper cable to the battery or to a good ground on the frame.
I Always Hook Up The Cables To The Dead Battery First Then Hook Up The Good.
Well, you may still see small sparks. The black jumper cable is next. Secondly, you do not hook a battery charger up to charge a battery by applying an alternate ground source, i.e.
Hope You All Are Clear About What Happens.
This is true for all cars, not just trucks. The black jumper cable cannot be connected to the dead battery’s terminal. Since the negative terminal is almost always connected very solidly to the chassis, if you try to remove the positive terminal with a (conductive) wrench.
From The Paper Below (Section 1.2.1), It Seems Abundantly Clear That The Battery Will Have Positive And Negative Potential On Respective Terminals.
Hooking up the negative jumper cable to the negative terminal on the dead battery makes more sense instead of the ground because the clamps would be directly on the dead battery terminal. Given 'point 1', above, connecting the positive terminal of battery a to negative terminal of battery b will lead to current flow in the conductor. If you initially connect the negative cable, then after you connect the positive cable, there’s an opportunity for the wrench to complete a circuit between the battery and the automobile’s chassis.
Pvc To Copper Connection . So i would silver solder on the copper mip and use those. Must prepare the shower drains to solder them with the copper pipes. How to Connect PVC Pipe to Copper Pipe Hunker from www.hunker.com How to connect pvc to copper. You can connect pipes of different sizes as long as the threaded ends. How to connect pvc to copper drain pipe:
Samsung Soundbar Won't Connect Bluetooth . The tv will be in pairing mode and a list of available bluetooth devices will appear after a few minutes. The soundbar won’t connect to the subwoofer. Samsung TV won’t pair with LG soundbar Samsung Community from eu.community.samsung.com Next, on the tv, navigate settings > sound > speaker settings > tv soundconnect > add new device > on. Press windows +x and select device manager.; If your samsung tv doesn’t work with your soundbar, ensure that the soundbar is in pairing mode.
Are The Dark Pictures Games Connected . Weirdly, a version of the song also featured in until dawn, the game that inspired the dark pictures anthology. Are the quarry and the dark pictures anthology connected? The Dark Pictures Little Hope ecco la data d'uscita GamesVillage.it from www.gamesvillage.it As revealed during nacon connect 2021, check out the teaser trailer for robocop: This gives you a few short. Supermassive games, with their season finale of the dark pictures anthology, can be counted among games we’ve.
Comments
Post a Comment